Instance Verification Kit (IVK)
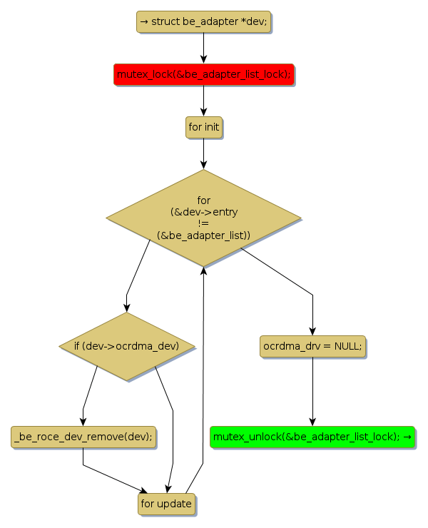
mutex lock @ [5196+34+/linux-3.19-rc1/drivers/net/ethernet/emulex/benet/be_roce.c]
Instance Signature: be_adapter_list_lock
|
The Matching Pair Graph:
|
|
Function Name
|
Control Flow Graph (CFG)
|
Events Flow Graph (EFG)
|
Source Correspondence
|
|
be_roce_unregister_driver
|
|
|
[5114+25+/linux-3.19-rc1/drivers/net/ethernet/emulex/benet/be_roce.c]
|